Printed Circuit Boards for RJM Audio Projects
Download design manuals and and schematic files. Order boards and parts.
Phono Stages : Line and Headphone : Power Supply
This is the place for ordering kits, boards, and parts for various projects featured on my web site. Send me an email (Richard Murdey, rjm003.geo@yahoo.com) listing what you want, and I'll send you a Paypal invoice for the total. Kits include the boards, instructions, and all the parts to complete the boards. Generally, you need to supply a transformer and diodes, as well as the chassis, connectors, wiring, volume control, etc. Boards ship as bare boards. I only accept Paypal payments. Prices are in US dollars and listed below. Shipping is free.
The parts lists for each project are available as part of the design manual (Excel .xlsx) which you can download below. They normally have a pre-formatted bill of materials you can import directly into your shopping cart at Mouser. The design manuals also contain schematics, worksheets and other useful information.
To open .brd and .sch files you will need to download and install the free Eagle Layout Editor software. You can use the .brd files to make your own boards if you want. Just two rules: don't pass them off as your own work, and don't use them for commercial gain.
I've written a construction guide for the phono stage projects, with details of the power supply and connections.
Problems? Questions? Email (address above) or check out the Emerald Help Desk or search the related forums at diyaudio.com. As well as being a valuable general resource, there are many threads there concerning the projects featured below.
Update November 21, 2021: Japan Post has stopped accepting airmail parcels to many countries, including Canada, Austrlia, and the USA. Please check at Japan Post to confirm the current situation.
Update May 8, 2022: For an additional flat $30 US I can ship by Expresspost (EMS). I'm adding this as an option as EMS service seems to be being restored before airmail.
Phono Stages

The Stereo VSPS

For moving magnet or high output moving coil cartridges. The stereo VSPS is a dual-layer 5 cm x 8 cm board, and takes a dual op-amp of your choice. Simple and convenient. Only one board is needed for stereo. LM7x12 regulation. Board only $15 / Kit $50.
Design Manual / Schematic Files (RJM Audio VSPS Project Page)
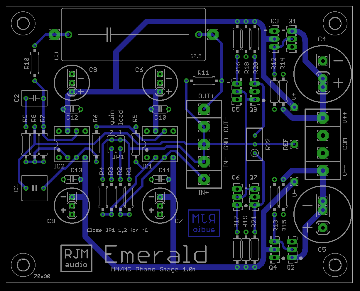
Emerald Dual-Mono MM/MC Phono Stage with S-Reg

A two stage op amp circuit, the Emerald has switchable voltage gain and loading options and features an active-passive hybrid RIAA with exceptionally accurate response. Single channel, dual-layer 10 cm x 8 cm board. The S-Reg voltage regulator circuit is built in to the boards, no additional regulation or filtering required. Boards only (set of 2) $25 / Kit $180.
Design Manual / Schematic Files (RJM Audio Emerald Project Page)
The SwitchBoard

This small 5x8 cm board provides additional cartridge loading options for a phono stage with fixed input resistance like the Emerald or VSPS. Board only $15 / Kit $40.
Design Manual / Schematic Files
Line and Headphone

Sapphire Headphone Amplifier

Headphone amplifier or line stage. The Sapphire is a fully discrete, all solid state current feedback amplifier circuit with Z-Reg voltage regulator circuit built-in. Provides low distortion and excellent drive characteristics. There is the option of switchable gain settings and the output buffer can be configured to run open loop or closed loop. Boards only (set of 2) $25 / Kit $180.
Design Manual / Schematic Files (RJM Audio Sapphire Project Page)
Power Supply

Dual-Bridge Rectifier Board (DBRB)

A 5x8 cm board which conveniently holds 8 rectifier diodes, with output for split rails or dual supply. Board only $15 / With 8x BYV27-100 diodes $25.
Design Manual / Schematic Files
rjm003.geo at yahoo.com
